首页
部门概况
部门职能
岗位职责
岗位设置及人员
工作动态
政策法规
审计法规
相关文件
校内审计
校内管理
服务指南
党建工作
部长信箱
工作流程
Organization
工作流程
你现在的位置:
首页
> 正文
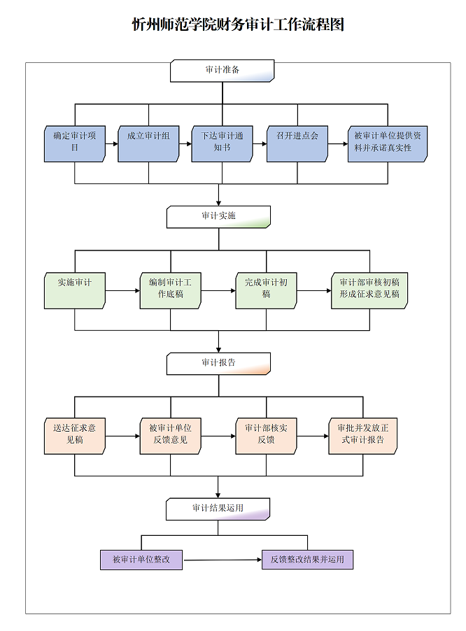
忻州师范学院财务审计工作流程图
发布时间:
2026年04月03日 16:04
浏览次数:
附件【
忻州师范学院财务审计工作流程图.png
】已下载
次